扫一扫
公司注册
公司变更
公司注销
代理记账
税务代办
财务审计
荣誉证书
ISO体系认证
3A证书
商标服务
特殊认证
专利服务
版权登记
专利购买
央视广告
公司标志
APP图标
卡通形象
logo动画
文化墙
灯箱广告
户外广告牌
gif广告图
商业插画
包装盒
包装袋
手提袋设计
礼盒
折页设计
宣传画册
海报设计
名片/卡券
展板展架
易拉宝
台历设计
书籍设计
菜单设计
办公室设计
办公室装修
拓荒保洁
大班台
经理桌
屏风位
职员桌
会议桌
洽谈桌
班椅
主管椅
职员椅
会议椅
休闲椅
皮沙发
布沙发
前台
高隔间
文件柜
钢柜
活动柜
茶水柜
博古柜
茶几
茶台
排椅
礼堂椅
创意盆景
大型植物
时令花卉
水培植物
庭院摆放
小型植物
中型植物
签字/中性笔
白板
钢笔
铅笔
替芯
记号笔
水彩笔
圆珠笔
白板笔
削笔刀
复印纸
标签打印纸
记事本
打印纸不干胶标签
收银纸
相片纸
便签本
单据/收据
计算器
凭证
号码机
印油/印台
账本账册
胶带
文件夹/袋
档案袋/盒
文件框
票夹
证件套
资料册
订书机
笔筒
名片册
打印机
复印机
传真机
投影仪
扫描仪
装订设备
兼容机
笔记本电脑
品牌一体机
平板电脑
品牌台式机
服务器
显示器
机械硬盘
固态硬盘
显卡
主板
内存
cpu
散热器/风扇
键盘及套装
移动硬盘
有/无线鼠标
U盘
摄像头
光驱/刻录
电脑软件
硬盘盒
路由器
交换机
网络机柜
电脑切换器
网卡
网络存储
网络整合营销
新媒体营销
seo诊断
电商排名诊断
市场投放策划
活动策划
商业策划书
招投标标书
百科营销
百度知道
地图标注
门户网站营销
微信营销
短视频营销
SEO
自媒体代运营
网站代运营
搜索竞价开户
网红营销
腾讯广告
头条广告
百度广告
视频网站广告
请律师
办公证
求法援
找调解
寻鉴定
要仲裁
消毒液
拖把
垃圾桶
抽纸/卷纸
花草茶
速溶咖啡
乌龙茶
绿茶
红茶
白茶
石斛
糕点点心
饼干
巧克力
坚果
糖果
其他零食
旅行箱
背包
包袋
旅行袋
公文包
服装定制
相册相簿
员工福利
企业网站
商城建设
电商网站
门户网站
手机网站
微官网
定制开发
二次开发
模板建站
微信小程序
百度小程序
头条小程序
支付宝小程序
公众号开发
微商城
H5开发
ios应用
安卓应用
成品app
工具软件
企业管理软件
行业应用软件
嵌入式软件
区块链软件
API接口
插件开发
脚本开发
前端开发
后端开发
数据库
测试服务
运维服务
数据处理
数据分析
可视化
APP界面
软件界面
游戏UI
交互体验
动效设计
图标设计
电商网页
移动网页
专题网页
历史记录清除
热门搜索
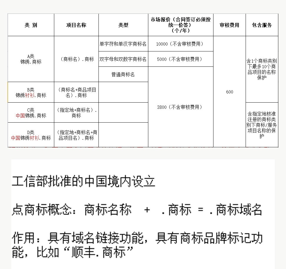
商标注册 商标后续 信息变更 商标维权 撰写文案包含格式文件 撰写文案不含格式文件 制作上报格式文件 版权 条形码 个体户 海关备案 备案和数字证书 退信 专利
商标注册
商标后续
信息变更
商标维权
撰写文案包含格式文件
撰写文案不含格式文件
制作上报格式文件
版权
条形码
个体户
海关备案
备案和数字证书
退信
专利
+ −
亲,您还未登录哦,登录后才能领取哦~~马上登录
关于我们
购物相关
消费者保障
商务合作
阿卡丽海景房卡和分开发奥克兰家